Das fortschrittlichere CAD/CAM für den Fertigungsbereich
Erstellen, bearbeiten und reparieren Sie beliebige Geometrien und automatisieren Sie die Schneidstrategien für eine optimale Bearbeitung
FikusPlus ist für Drahterodier- und Frästechnologien erhältlich. FikusPlus bietet den Anwendern das schnellste 3D-Volumenkörper-CAD, das intuitiv und einfach zu bedienen ist, integriert mit der renommierten und produktiven Drahterodier-CAMrenommierten und produktiven Drahterodier-CAM- und der Fräs-CAM-Software, die speziell für die Fertigungseffizienz entwickelt wurde.
FikusPlus wurde entwickelt, um der Industrie ein effizientes CAD/CAM-System zur Verfügung zu stellen, das hochproduktiv, einfach zu erlernen und zu bedienen ist und das die schnelle und einfache Erstellung, Reparatur oder Änderung komplexer Geometrien sowie die reibungslose Kommunikation mit Kunden ermöglicht.
Fräs-Simulation

Leistungsstarkes und schnelleres 3D-CAD für Volumenkörper
FikusPlus bringt 3D-Solid-Modellierung auf die Desktops von Ingenieuren und CAM-Programmierern, die in einer 3D-Welt arbeiten, aber keine Experten für traditionelle funktionsbasierte CAD-Systeme werden möchten. FikusPlus hilft Ingenieuren, mit der CAD-Geometrie auf aufregende neue Weise zu interagieren. Jeder Ingenieur kann effektvolle Änderungen an Modellen vornehmen, spontan entwerfen und schnell und einfach mit Kollegen, Kunden und Lieferanten kommunizieren.
Modellierung für CAM-Führerschaft
Die 3D-Direktmodellierungs-Technologie von FikusPlus revolutioniert die Art und Weise, wie Sie mit 3D-Volumenmodellen arbeiten, denn sie ermöglicht Ihnen, sich auf Ihr Design zu konzentrieren, ohne die Komplexität herkömmlicher CAD-Programme in Anspruch nehmen zu müssen.
Leistungsstarke Tools zur Vorbereitung der Geometrie für CAM
Zeichnen Sie 3D-Formen auf einer leeren Tafel so problemlos und uneingeschränkt, wie Sie es auf einer Serviette tun würden.
Bearbeiten und vereinfachen Sie Teile zur Analyse oder Fertigung und optimieren Sie das Design ohne Einschränkungen durch die ursprüngliche Modellierungsabsicht.
Intuitive Werkzeuge wie Ziehen und Bewegen ermöglichen es Ihnen, Teile des Modells direkt auszuwählen und beliebig zu verschieben. Mit dem Kombinieren-Werkzeug können Sie Teile schneiden und in Stücke zerlegen und Teile aus anderen Designs zusammenführen. Das Füllwerkzeug reinigt kleine Features und füllt Löcher. Mit diesen direkten Modellierungswerkzeugen können Sie Ihre Arbeit erledigen, ohne auf herkömmliche CAD-Anwendungen zurückzugreifen.
Teilekonstruktion

FikusPlus CAD Hauptmerkmale
- Erstellung und Handhabung von Volumenkörpern und Flächen
- Machen Sie sich keine Sorgen darüber, woher die Datei kommt
- Beliebige Geometrien bearbeiten, reparieren und erstellen
- Änderungen spontan durchführen
- Verlieren Sie keine Zeit mehr mit den Schwierigkeiten der Geometrie
- Steigerung der Produktivität durch Beseitigung des CAD-Engpasses
Reverse-Engineering

Produktive und effiziente CAM-Lösung
FikusPlus ist in folgenden Bearbeitungstechnologien erhältlich:
- Drahterodieren
- 3D-Fräsen
Der CAM-Manager führt den Benutzer durch den logisch sequentiellen Prozess der Programmierung, von der Definition der Geometrie und dem Erstellen des zu schneidenden Werkstücks bis hin zur Prozessdefinition und Berechnung beliebiger Bearbeitungsprozesse.
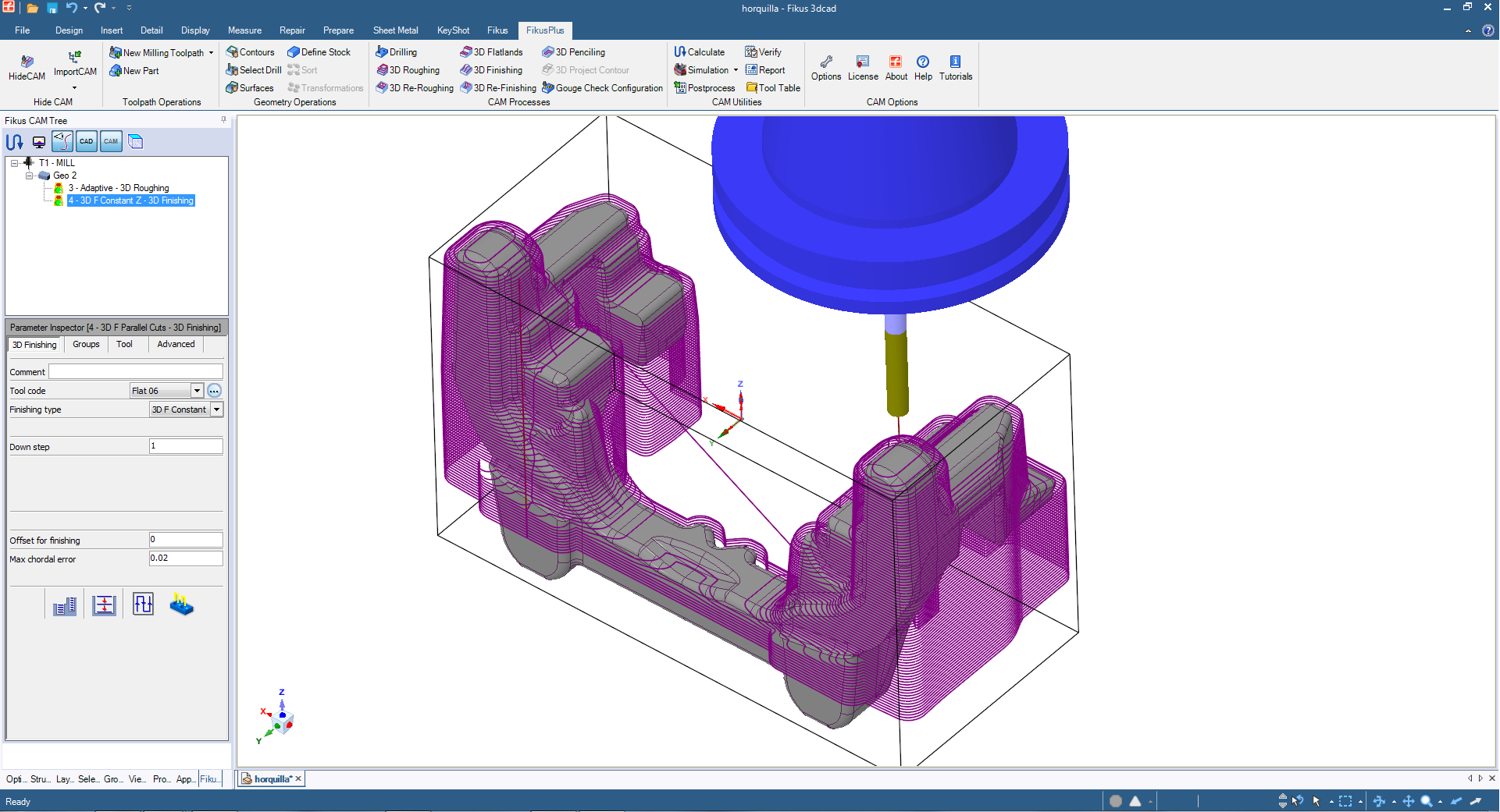
3D-Bearbeitungssimulator
FikusPlus bietet einen realistischen 3D-Bearbeitungssimulator, der speziell für die Verifikation, Kollisionserkennung und komplexe Bearbeitungssimulationen entwickelt wurde.
Drahterodier-Bearbeitungssimulation

Fikus lernt das Bearbeiten nach Ihren Wünschen
Spezifische technologische Entwicklungen für jede Maschine
Jede Maschine wurde für einen bestimmten Zweck entwickelt und deshalb müssen die Postprozessoren speziell für jede Maschine entwickelt werden. Unsere Ingenieure haben spezifische technologische Assistenten und Postprozessoren entwickelt, die es den Fikus-Anwendern ermöglichen, ihre Bearbeitung in Sekundenschnelle, einfach und fehlerfrei vorzubereiten. Die Fikus Postprozessoren generieren für jede Maschine und jeden Auftragstyp die beste Bearbeitungsstrategie.
Bearbeitungsstrategien und Vorlagen für eine optimale Bearbeitung
Alle Visualcam-Lösungen von Fikus bieten "Assistenten", die eine optimale Programmierung der Bearbeitung ermöglichen, und technologische Datenbanken, die alle gemeinsamen zu bearbeitenden Elemente erkennen, die Fikus mit nur zwei Mausklicks programmieren kann.
Wenn Sie bereits Ihre beste Bearbeitungsstrategie für ein Werkstück definiert und getestet haben, können Sie diese als Vorlage speichern und später für ähnliche Werkstücke verwenden. Sie werden Zeit sparen und Fehler vermeiden.
Fräsbearbeitung

Spezifische technologische Entwicklungen für jede Maschine
Jede Maschine wurde für einen bestimmten Zweck entwickelt und deshalb müssen die Postprozessoren speziell für jede Maschine entwickelt werden. Unsere Ingenieure haben spezifische technologische Assistenten und Postprozessoren entwickelt, die es den Fikus-Anwendern ermöglichen, ihre Bearbeitung in Sekundenschnelle, einfach und fehlerfrei vorzubereiten. Die Fikus Postprozessoren generieren für jede Maschine und jeden Auftragstyp die beste Bearbeitungsstrategie.
Bearbeitungsstrategien und Vorlagen für eine optimale Bearbeitung
Alle Visualcam-Lösungen von Fikus bieten "Assistenten", die eine optimale Programmierung der Bearbeitung ermöglichen, und technologische Datenbanken, die alle gemeinsamen zu bearbeitenden Elemente erkennen, die Fikus mit nur zwei Mausklicks programmieren kann.
Wenn Sie bereits Ihre beste Bearbeitungsstrategie für ein Werkstück definiert und getestet haben, können Sie diese als Vorlage speichern und später für ähnliche Werkstücke verwenden. Sie werden Zeit sparen und Fehler vermeiden.
Spezielle Assistenten für fast alle auf dem Markt befindlichen Maschinen



Fortgeschrittenes CAM/CAD, das jede Geometrie zum Fräsen oder Drahtschneiden importiert, erstellt und programmiert
