Funciones de integración de Fikus en SolidWorks
Si queremos fabricar los diseños 3D realizados en SolidWorks hemos de utilizar un sistema CAM que incorpore la tecnología específica para nuestra máquina. Desde finales del pasado año 2006, Fikus Visualcam, producto desarrollado por Metalcam S.L., está incluido en el catálogo de Partners de CAM de SolidWorks. Veamos cuáles son las funciones que Fikus incorpora y que permiten su plena integración en SolidWorks:
1. Fikus puede leer los ficheros de pieza (.sldprt) y de ensamble (.sldasm) nativos de Solidworks.
2. Con la instalación de Fikus se incluye una función del API de SolidWorks que hace aparecer dentro de éste un menú desplegable con una función que permite la selección de geometría dentro de SolidWorks.
La primera posibilidad es ciertamente sencilla. No requiere tener instalado SolidWorks en el ordenador donde esté Fikus. Simplemente, arrancamos Fikus, hacemos click en el botón de Abrir y buscamos el fichero .sldprt o .sldasm que hemos guardado previamente en SolidWorks o que nos ha enviado un cliente o un colaborador. El fichero se abre dentro de Fikus y el trabajo a partir de ahora es el habitual, igual que si hubiésemos abierto un fichero IGES o hubiéramos creado la geometría con el mismo Fikus.
Pieza de ejemplo en SolidWorks

Misma pieza en Fikus

Para utilizar el segundo método necesitamos tener instalado SolidWorks. Al instalar Fikus, nos habrá aparecido en SolidWorks un nuevo menú de nombre "Metalcam".
Al pulsar sobre la opción "Fikus", nos aparecerá un diálogo similar a las otras funciones de SolidWorks:
Este menú nos ofrece las siguientes posibilidades:
- Después de seleccionar las geometrías y confirmar, abrir Fikus con dicha geometría o guardar los datos en un fichero de intercambio para poder abrirlos más tarde o desde otro ordenador.
- Seleccionar toda la geometría o solamente una parte que nos interese.
- Seleccionar toda la geometría o solamente croquis, superficies o los contornos de las superficies.
Menú Metalcam en SolidWorks

Opciones de la función Fikus

Seleccionamos la geometría que nos interese (toda o por selección / Croquis o superficies o contornos de superficies) y aceptamos.
Si hemos seleccionado la opción de Destino "Fikus", Fikus arrancará ahora con la geometría seleccionado. Si hemos selección la opción "Fichero", entonces la geometría se guardará en un fichero con la extensión .s2f y podremos, por ejemplo, enviarla a otro ordenador donde tengamos instalado Fikus pero no SolidWorks. Desde Fikus habremos de pulsar el botón de "Abrir" y buscar dicho fichero.
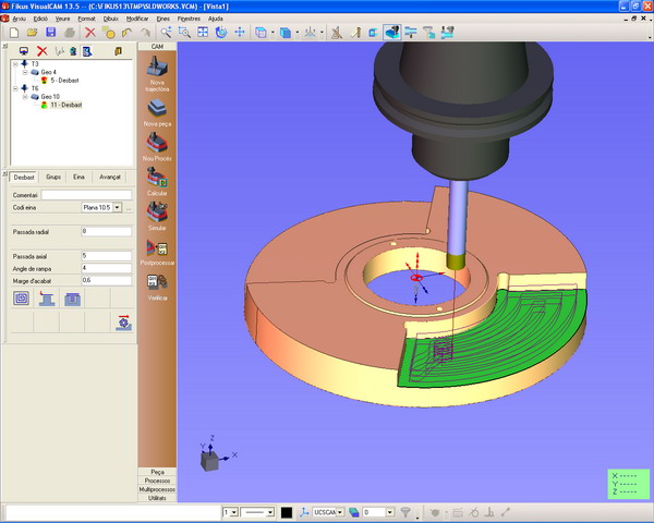
Sea cual sea finalmente el método que escojamos, el resultado será el mismo: La geometría de SolidWorks aparecerá ahora en Fikus y podremos empezar el proceso de mecanizado con cualquiera de las tecnologías de CAM (Fresa, Torno, Electroerosión de hilo, FresaTorno, Laser, Cortadores CNC). Hemos de destacar que Fikus puede abrir tanto geometría alámbrica como superficies.
Pieza diseñada SolidWorks ahora en entorno Fikus



Integrado en una pestaña, mecaniza a partir de geometrías, partes, croquis, contornos...